目前,應用最廣的、也是最早的可直接驅動MOS FET開關管的單端驅動器為MC3842。MC3842在穩定輸出電壓的同時,還具有負載電流控制功能,因而常稱其為電流控制型開關電源驅動器,無疑用于充電器此功能具有獨特的優勢,只用極少的外圍元件即可實現恒壓輸出,同時還能控制充電電流。尤其是MC3842可直接驅動MOS FET管的特點,可以使充電器的可靠性大幅提高。由于MC3842的應用極廣,本文只介紹其特點。
MC3842為雙列8腳單端輸出的它激式開關電源驅動集成電路,其內部功能包括:基準電壓穩壓器、誤差放大器、脈沖寬度比較器、鎖存器、振蕩器、脈寬調制器(PWM)、脈沖輸出驅動級等等。MC3842的同類產品較多,其中可互換的有 UC3842、IR3842N、SG3842、CM3842(國產)、LM3842等。MC3842內部方框圖見圖1。其特點如下:
- 單端PWM脈沖輸出,輸出驅動電流為200mA,峰值電流可達1A。
- 啟動電壓大于16V,啟動電流僅1mA即可進入工作狀態。進入工作狀態后,工作電壓在10~34V之間,負載電流為15mA。超過正常工作電壓,開關電源進入欠電壓或過電壓保護狀態,此時集成電路無驅動脈沖輸出。
- 內設5V/50mA基準電壓源,經2:1分壓作為取樣基準電壓。
- 輸出的驅動脈沖既可驅動雙極型晶體管,也可驅動MOS場效應管。若驅動雙極型晶體管,宜在開關管的基極接入RC截止加速電路,同時將振蕩器的頻率限制在40kHz以下。若驅動MOS場效應管,振蕩頻率由外接RC電路設定,工作頻率最高可達500kHz。
- 內設過流保護輸入(第3腳)和誤差放大輸入(第1腳)兩個脈沖調制(PWM)控制端。誤差放大器輸入端構成主脈寬調制(PWM)控制系統,過流檢測輸入可對脈沖進行逐個控制,直接控制每個周期的脈寬,使輸出電壓調整率達到0.01%/V。如果第3腳電壓大于1V或第1腳電壓小于1V,脈寬調制比較器輸出高電平使鎖存器復位,直到下一個脈沖到來時才重新置位。如果利用第1、3腳的電平關系,在外電路控制鎖存器的開/閉,使鎖存器每個周期只輸出一次觸發脈沖,無疑使電路的抗干擾性增強,開關管不會誤觸發,可靠性將得以提高。
內部振蕩器的頻率由第4、8腳外接電阻和電容器設定。同時,內部基準電壓通過第4腳引入外同步。第4、8腳外接電阻、電容器構成定時電路,電容器的充/放電過程構成一個振蕩周期。當電阻的設定值大于5kΩ時,電容器的充電時間遠大于放電時間,其振蕩頻率可根據公式近似得出:f=1/Tc=1/0.55RC=1.8/RC。
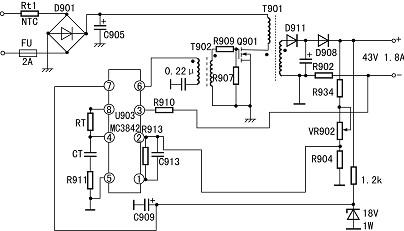
由MC3842組成的輸出功率可達120W的鉛酸蓄電池充電器如圖2所示。該充電器中只有開關頻率部分為熱地,MC3842組成的驅動控制系統和開關電源輸出充電部分均為冷地,兩種接地電路由輸入、輸出變壓器進行隔離,變壓器不僅結構簡單,而且很容易實現初次級交流2000V的抗電強度。該充電器輸出端電壓設定為43V/1.8A,如有需要可將電流調定為3A,用于對容量較大的鉛酸蓄電池充電(如用于對容量為30AH的蓄電池充電)。
市電輸入經橋式整流后,形成約300V直流電壓,因而對此整流濾波電路的要求與通常有所不同。對蓄電池充電器來說,橋式整流的100Hz脈動電流沒必要濾除干凈,嚴格說100Hz的脈動電流對蓄電池充電不僅無害,反而有利,在一定程度上可起到脈沖充電的效果,使充電過程中蓄電池的化學反應有緩沖的機會,防止連續大電流充電形成的極板硫化現象。雖然1.8A的初始充電電流大于蓄電池額定容量C的1/10,間歇的大電流也使蓄電池的溫升得以緩解。因此,該濾波電路的C905選用47μF/400V 的電解電容器,其作用不足以使整流器120W的負載中紋波濾除干凈,而只降低整流電源的輸出阻抗,以減小開關電路脈沖在供電電路中的損耗。C905的容量減小,使得該整流器在滿負載時輸出電壓降低為280V左右。
U903按MC3842的典型應用電路作為單端輸出驅動器,其各引腳作用及外圍元件選擇原則如下:
- 第1腳為內部誤差放大器輸出端。誤差電壓在IC內部經D1、D2電平移位,R1、R2分壓后,送入電流控制比較器的反向輸入端,控制PWM鎖存器。當1腳為低電平時,鎖存器復位,關閉驅動脈沖輸出,直到下一個振蕩周期開始才重新置位,恢復脈沖輸出。外電路接入R913(10kΩ)、C913(0.1μF),用以校正放大器頻率和相位特性。
- 第2腳內部誤差放大器反相輸入端。充電器正常充電時,最高輸出電壓為43V。外電路由R934(16kΩ)、VR902(470Ω)、R904(1kΩ)分壓后,得到2.5V的取樣電壓,與誤差放大器同相輸入端的2.5V基準電壓比較,檢出差值,通過輸出脈沖占空比的控制使輸出電壓限定在43V。在調整此電壓時,可使充電器空載。調整VR902,可使正負輸出端電壓為43V。
- 第3腳為充電電流控制端。在第2腳設定的輸出電壓范圍內,通過R902對充電電流進行控制,第3腳的動作閾值為1V,在R902壓降1V以內,通過內部比較器控制輸出電壓變化,實現恒流充電。恒流值為 1.8A,R902選用0.56Ω/3W。在充電電壓被限定為43V時,可通過輸出電壓調整充電電流為恒定的1.75A~1.8A。蓄電池充滿電,端電壓≥43V,隔離二極管D908 截止,R902中無電流,第3腳電壓為0V,恒流控制無效,由第2腳取樣電壓控制充電電壓不超過43V。此時若充滿電,在未斷電的情況下,將形成43V電壓的涓流充電,使蓄電池電壓保持在43V。為了防止過充電,36V鉛酸蓄電池的此電壓上限不宜使電池單元電壓超過2.38V。該電路雖為蓄電池取樣,實際上也限制了輸出電壓,如輸出電壓超過蓄電池電壓0.6V,蓄電池電壓也隨之升高,送入電壓取樣電路使之降低。
- 第4腳外接振蕩器定時元件,CT為2200pF,RT為27kΩ,R911為10Ω。該例中考慮到高頻磁芯購買困難,將頻率設定為30kHz左右。R911用于外同步,該電路中可不用。
- 第5腳為共地端。
- 第6腳為驅動脈沖輸出端。為了實現與市電隔離,由T902驅動開關管。T902可用5×5mm磁芯,初次級繞組各用0.21mm漆包線繞20匝,繞組間用2×0.05mm聚脂薄膜絕緣。R909為100Ω,R907為10kΩ。如果Q901內部柵源極無保護二極管,可在外電路并入一只10~15V穩壓管。
- 第7腳為供電端。為了省去獨立供電電路,該電路中由蓄電池端電壓降壓供電,供電電壓為18V。當待充蓄電池接入時,最低電壓在32.4V~35V之間,接入18V穩壓管均可得到18V的穩定電壓。濾波電容器C909為100μF。
- 第8腳為5V基準電壓輸出端,同時在IC內部經R3、R4分壓為2.5V,作為誤差檢測基準電壓。
充電器的脈沖變壓器T901可用市售芯柱圓形、直徑Φ12mm的磁芯(芯柱對接處已設有1mm的氣隙)。初級繞組用0.64mm高強度漆包線繞82匝,次級繞組用0.64mm高強度漆包線雙線并繞50匝。初次級之間需墊入3層聚脂薄膜。
該充電器的控制驅動系統和次級充電系統均與市電隔離,且MC3842由待充蓄電池電壓供電,無產生超壓、過流的可能,而T901次級僅有的幾只元器件,只要選擇合格,擊穿的可能性也幾乎為零,因此其可靠性極高。此部分的二極管D911可選擇共陰或共陽極,將肖特基二極管并聯應用。D908可選用額定電流5A的普通二極管。次級整流電路濾波電容器選用220μF已足夠,以使初始充電電流較大時具有一定的紋波,而起到脈沖充電的作用。
該充電器電路極為簡單,然而可靠性卻較高,其原因是:MC3842屬逐周控制振蕩器,在開關管的每個導通周期進行電壓和電流的控制,一旦負載過流,D911漏電擊穿;若蓄電池端子短路,第3腳電壓必將高于1V,驅動脈沖將立即停止輸出;若第2腳取樣電壓由于輸出電壓升高超過2.5V,則使第1腳電壓低于1V,驅動脈沖也將被關斷。多年來,MC3942被廣泛用于電腦顯示器開關電源驅動器,無論任何情況下(其本身損壞或外圍元件故障),都不會引起輸出電壓升高,只是無輸出或輸出電壓降低,此特點使開關電源的負載電路極其安全。在該充電器中MC3842及其外電路都與市電輸入部分無關,加之用蓄電池電壓經降壓、穩壓后對其供電,使其故障率幾乎為零。
該充電器中唯一與市電輸入有關的電路是T901初級和T902次級之間的開關電路,常見開關管損壞的原因無非兩方面:一是采用雙極型開關管時,由于溫度升高導致熱擊穿。這點對Q901的負溫度系數特性來說是不存在的,場效應管的漏源極導通的電阻特性本身具有平衡其導通電流的能力。此外,由于開關管的反壓過高,當開關管截止時,反向脈沖的尖峰極易擊穿開關管。為此,該電路中通過減小C905的容量,以在開關管導通的大電流狀態下適當降低整流電壓。二是采用中心柱為圓型的鐵氧體磁芯,其漏感相對小于矩形截面磁芯,而且氣隙預留于中心柱,而不在兩側旁柱上,進一步減小了漏感。在此條件下選用VDS較高的開關管是比較安全的。圖2中Q901為2SK1539,其VDS為900V,IDS為10A,功率為150W。也可以用規格近似的其它型號MOS FET管代用。如果擔心尖峰脈沖擊穿開關管,可以在T901的初級接入通常的C、D、R吸收回路。
由于該充電器的初始充電電流、最高充電電壓設計均在較低值,且充滿電后涓流充電電流極小,基本可以認為是定時充電。如一只12A時的鉛酸蓄電池,7小時即可充滿電,且充滿電后,是否斷電對蓄電池、充電器影響均極小。試用中,晚上8點接入電源充電,第二天早7點斷電,手摸蓄電池、充電器的外殼溫度均未超過室溫。


返回頂部
刷新頁面
下到頁底