關鍵字:NE555,應急燈電路圖
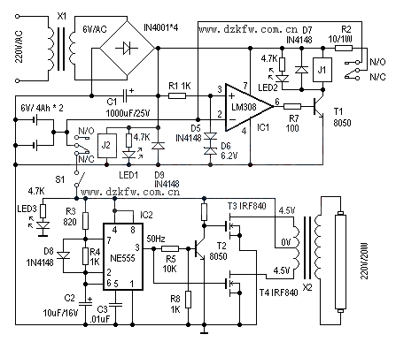
這里介紹一個簡單、實用的應急燈的制作。它可以在停電時自動實現切換供電。正常供電時,自動對后備蓄電池充電,并有充電保護功能。其電路見圖1。下面介紹其工作原理。
在供電正常時,J2得電吸合,其動觸點與“N/O(常開點)”接通,后備蓄電池正端與IC1的反相端相聯。IC1(LM308)和D5、D6組成電壓比較器,參考電壓由D5、D6決定。這里用一個硅二極管(D5)和一個6.2V的穩壓二極管(D6)組成6.9V的參考電壓,對充電壓電壓進行監控。當IC1的2腳輸入電壓(既蓄電池電壓)低于6.9V時,IC1的6腳輸出高電平,T1導通,J1得電,其動觸點與“N/O(常開點)”接通,電源電壓通過R2對蓄電池充電,同時LED2點亮為充電指示。改變R2阻值可調整充電電流。隨著充電時間增加,IC1的2腳電壓逐漸增加,當電壓大于參考電壓6.9V時,IC1的6腳輸出低電平,T1截止,J1失電,斷開充電回路,實現自動充電保護功能。
當停電時,J2失去電源,其動觸點與“N/C(常閉點)”接通,蓄電池通過S1對應急燈電路供電,實現停電時自動切換功能。S1在這里用來手動切斷應急燈電路部分。
由IC2(NE555)、T2、T3、T4、X2等組成應急燈電路。IC2組成50Hz信號發生器,由IC2的3腳輸出50Hz信號,經T2反相、放大分別驅動由T3、T4、X2組成的推挽電路,在X2的高壓側感應出220V的交流電,使日光燈管點亮。這里的X2可以直接使用次級為4.5伏、初級為220V的成品電源變壓器,功率試日光燈管的功率而定。使用時,注意T3、T4應加散熱器。
制作時,X1選用次級為6V/200mA的電源變壓器。J1、J2選用線圈電壓為6V的繼電器。其他器件選擇可參考圖示,無特殊要求。電路調試很簡單,接通主電源電時,J2應該動作,LED1為電源指示。然后測量IC1的3腳電壓是否為6.9V左右,之后可用一個外接電源接入IC2腳來調整充電保護電路。當輸入電壓大于6.9V時,J1應該動作斷開。短開S1,用外接電源接入應急燈電路,測量IC2的輸出是否50Hz,然后可測量X2輸出部分電壓是否為220V左右既可。LED3為停電/應急燈工作指示。


返回頂部
刷新頁面
下到頁底