icl7107電壓表電路圖(一)
這個數字電壓表電子電路的工作是非常簡單的。測得的電壓轉換成數字相當于,由IC內部的ADC,那么這個數字相當于解碼七段格式,然后顯示。在ICL7107使用的ADC是雙積分型ADC。我們的ADC內部發生的過程,可以表述為如下。對于一個固定的時間內要測得的電壓是綜合獲得的積分器輸出一個斜坡。已知的參考電壓的極性相反,是應用集成的輸入,并允許坡道,直到積分器的輸出變為零。為負斜率達到零所需的時間測量IC的時鐘周期,這將是成正比的電壓下測量。在簡單的話,輸入電壓是相對于內部參考電壓和數字格式轉換的結果是。
電阻R2和C1用于IC的內部時鐘頻率設置。電容C2中的內部參考電壓的波動和增加display.R4控制范圍內的電壓表的穩定 。最右側3顯示器連接,使他們能夠顯示所有的數字。最左邊的顯示連接,它可以顯示為“1”和“ - ”。PIN5(點)的連接到地面,只有第三個顯示其位置需要改變,當你改變的范圍通過改變R4的電壓表。(R4 = 1.2K為0 - 20V的范圍內,R4 = 12K提供0 - 200V范圍內) 。
電路圖
注意事項
質量好的印刷電路板組裝的電路。該電路可從A + / _5V的雙電源供電。校正電路,功率高達和短期的輸入端子。然后調整R6,使顯示屏顯示0V。ICL7107是CMOS器件,靜電非常敏感。應盡量避免接觸IC管腳用裸露的雙手。七段顯示器必須由共陽極型。
icl7107電壓表電路圖(二)
數字電壓表(數字面板表)是當前電子、電工、儀器、儀表和測量領域大量使用的一種基本測量工具有關數字電壓表的書籍和應用已經非常普及了。這里展示的一份由 ICL7106 A/D 轉換電路組成的數字電壓表(數字面板表)電路,就是一款最通用和最基本的電路。
與 ICL7106 相似的是 ICL7107 ,前者使用 LCD 液晶顯示,后者則是驅動 LED 數碼管作為顯示,除此之外,兩者的應用基本是相通的。
電路圖中,僅僅使用一只 DC9V 電池,數字電壓表就可以正常使用了。按照圖示的元器件數值,該表頭量程范圍是±200.0mV。當需要測量 ±200mV 的電壓時,信號從 V-IN 端輸入,當需要測量 ±200mA 的電流時,信號從 A-IN 端輸入,不需要加接任何轉換開關,就可以得到兩種測量內容。
icl7107電壓表電路圖(三)
數字電壓表電路圖
ICL7107 安裝電壓表頭時的一些要點:按照測量=±199.9mV 來說明。
1.辨認引腳:芯片的第一腳,是正放芯片,面對型號字符,然后,在芯片的左下方為第一腳。
也可以把芯片的缺口朝左放置,左下角也就是第一腳了。
許多廠家會在第一腳旁邊打上一個小圓點作為標記。
知道了第一腳之后,按照反時針方向去走,依次是第 2 至第 40 引腳。(1 腳與 40 腳遙遙相對)。
2.牢記關鍵點的電壓:芯片第一腳是供電,正確電壓是 DC5V 。第 36 腳是基準電壓,正確數值是 100mV,第 26 引腳是負電源引腳,正確電壓數值是負的,在 -3V 至 -5V 都認為正常,但是不能是正電壓,也不能是零電壓。芯片第 31 引腳是信號輸入引腳,可以輸入 ±199.9mV 的電壓。在一開始,可以把它接地,造成“0”信號輸入,以方便測試。
3.注意芯片 27,28,29 引腳的元件數值,它們是 0.22uF,47K,0.47uF 阻容網絡,這三個元件屬于芯片工作的積分網絡,不能使用磁片電容。芯片的 33 和 34 腳接的 104 電容也不能使用磁片電容。
4.注意接地引腳:芯片的電源地是 21 腳,模擬地是 32 腳,信號地是 30 腳,基準地是 35 腳,通常使用情況下,這 4 個引腳都接地,在一些有特殊要求的應用中(例如測量電阻或者比例測量),30 腳或 35 腳就可能不接地而是按照需要接到其他電壓上。
5.負電壓產生電路:負電壓電源可以從電路外部直接使用 7905 等芯片來提供,但是這要求供電需要正負電源,通常采用簡單方法,利用一個 +5V 供電就可以解決問題。比較常用的方法是利用 ICL7660 或者 NE555 等電路來得到,這樣需要增加硬件成本。我們常用一只 NPN 三極管,兩只電阻,一個電感來進行信號放大,把芯片 38 腳的振蕩信號串接一個 20K -56K 的電阻連接到三極管“B”極,在三極管“C”極串接一個電阻(為了保護)和一個電感(提高交流放大倍數),在正常工作時,三極管的“C”極電壓為 2.4V - 2.8V 為最好。這樣,在三極管的“C”極有放大的交流信號,把這個信號通過 2 只 4u7 電容和 2 支 1N4148 二極管,構成倍壓整流電路,可以得到負電壓供給 ICL7107 的 26 腳使用。這個電壓,最好是在 -3.2V 到 -4.2V 之間。
6.如果上面的所有連接和電壓數值都是正常的,也沒有“短路”或者“開路”故障,那么,電路就應該可以正常工作了。利用一個電位器和指針萬用表的電阻 X1 檔,我們可以分別調整出 50mV,100mV,190 mV 三種電壓來,把它們依次輸入到 ICL7107 的第 31 腳,數碼管應該對應分別顯示 50.0,100.0,190.0 的數值,允許有 2 -3 個字的誤差。如果差別太大,可以微調一下 36 腳的電壓。
7.比例讀數:把 31 腳與 36 腳短路,就是把基準電壓作為信號輸入到芯片的信號端,這時候,數碼管顯示的數值最好是 100.0 ,通常在 99.7 - 100.3 之間,越接近 100.0 越好。這個測試是看看芯片的比例讀數轉換情況,與基準電壓具體是多少 mV 無關,也無法在外部進行調整這個讀數。如果差的太多,就需要更換芯片了。
8.ICL7107 也經常使用在 ±1.999V 量程,這時候,芯片 27,28,29 引腳的元件數值,更換為 0.22uF,470K,0.047uF 阻容網絡,并且把 36 腳基準調整到 1.000V 就可以使用在±1.999V 量程了。
9.這種數字電壓表頭,被廣泛應用在許多測量場合,它是進行模擬-數字轉換的最基本,最簡單而又最低價位的一個方法,是作為數字化測量的一種最基本的技能。


ICL7107是一塊應用非常廣泛的集成電路。它包含3 1/2位數字A/D轉換器,可直接驅動LED數碼管,內部設有參考電壓、獨立模擬開關、邏輯控制、顯示驅動、自動調零功能等。這里我們介紹一種她的典型應用電路--數字電壓表的制作。其電路如附圖。
制作時,數字顯示用的數碼管為共陽型,2K可調電阻最好選用多圈電阻,分壓電阻選用誤差較小的金屬膜電阻,其它器件選用正品即可。該電路稍加改造,還可演變出很多電路,如數顯電流表、數顯溫度計等。
44
icl7107電壓表電路圖(四)
利用ICL7107做的電壓表電路原理圖
icl7107電壓表電路圖(五)
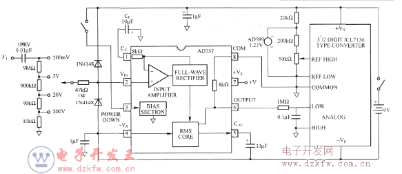
要想自制輸出電壓數字顯示,可以利用帶有七段LED數碼管驅動的雙積分A/D變換器,型號為ICL7107,如下圖所示。
在數字電壓顯示中,需要數碼管。數碼管的連接方式如下圖所示。
從圖4-4中可以看到,LED數碼管分共陰極和共陽極兩種接線方式,圖(a)所示為數碼管的外觀示意及各引腳功能,圖(b)所示為共陰極數碼管的等效電路,圖(c)所示為共陽極數碼管的等效電路。
除了用數字電壓表顯示電源的輸出電壓外,還可以直接利用數字控制的輸出、經過LED驅動器直接驅動LED來顯示輸出電壓,如下圖所示。
對于數控電壓源,也可以在數字控制的輸出端(即74LS192的輸出端)接七段LED驅動器,間接獲得輸出電壓顯示。如果數控電壓源處在正常狀態,則顯示值將是正確的;如果數控電壓源處在非正常狀態,如電流保護或者過熱保護狀態,則數值顯示將是錯誤的。


返回頂部
刷新頁面
下到頁底